Часто собирая какую нибудь электронную конструкцию,как то, усилитель звуковой частоты,средства автоматики,устройства на базе микроконтроллеров,и многое другое,мы задаемся вопросом а чем питать аппаратуру? Радиоэлектронные устройства в большинстве своем питаются постоянным напряжением отличным от напряжения сети. В последнее время все чаще импульсная техника вытесняет из повседневного обихода традиционные трансформаторные схемы блоков питания. Выигрыш тут очевиден, во первых это экономия намоточного материала, который стоит не дешево. Во вторых, это габариты и масса приборов,на сегодняшний день при современной миниатюризации аппаратуры различного назначения,этот вопрос очень актуален, большинство схем ИБП довольно сложны в сборке и настройке и не доступны для повторения начинающими радиолюбителями.
В данной статье приводится схема простого ИБП, при разработке которого ставилась задача простоты конструкции, хорошей повторяемости, использование подручного материала, несложности в сборке и настройке. Несмотря на простоту, ИБП имеет довольно неплохие характеристики.
ТЕХНИЧЕСКИЕ ХАРАКТЕРИСТИКИ ПРИБОРА
Питающее напряжение сети: 220В/50Гц.
Номинальная выходная мощность: 300Вт.
Максимальная выходная мощность: до 500Вт.
Частота преобразования напряжения: 30кГц.
Вторичное выпрямленное напряжение варьируется по необходимости.
ПРИНЦИПИАЛЬНАЯ СХЕМА ИПБ
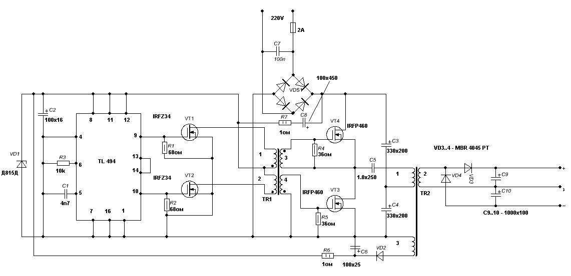
Принцип работы ИБП заключается в следующем: импульсы для управления ключами генерирует задающий генератор, построенный на специальном драйвере TL494, частота импульсов управления 30кГц. Импульсы управления с выходов микросхемы подаются поочередно на транзисторные ключи VT1,VT2 предварительного формирователя импульсов для выходных силовых ключей. Ключи VT1,VT2 нагружены трансформатором управления TR1, который и формирует импульсы управления мощными выходными ключами VT3,VT4 ,формирователь необходим для гальванической развязки затворных цепей выходного каскада. ИБП построен по полумостовой схеме, средняя точка для полумоста создается конденсаторами С3,С4, которые одновременно служат сглаживающим фильтром выпрямленного диодным мостом VDS1 питающего напряжения сети. Цепь R7,C8 обеспечивает кратковременно питание на задающий генератор и формирователь импульсов управления,для первичного запуска ИБП, после полного заряда конденсатора С8 питание формирователя осуществляется непосредственно обмоткой 3 трансформатора TR2 c которой снимается переменное напряжение 12В. Цепочка VD2 ,C6 служит для выпрямления и сглаживания питающего формирователь напряжения. Стабилитрон VD1 ограничивает напряжение первичного запуска до 12В.Вторичное напряжение питания для РЭА снимается с обмотки 3 трансформатора TR2, выпрямляется диодами шотки VD3,VD4 и подается на сглаживающий фильтр С9,С10. Если необходимое напряжение питания превышает 35В, включаются по два диода последовательно.
Несколько слов о конструкции ИБП: большинство компонентов взяты из неисправного компьютерного БП АТХ. А именно это микросхема TL494, конденсаторы С9,С10, диодный мост VDS1, конденсаторы С1,С2, С5,С6,С7, диод VD2, диоды Шоттки VD3,VD4, и ферритовые сердечники с каркасами TR1,TR2.
Сам ИБП конструктивно был собран в корпусе того же разобранного БП АТХ. Транзисторы VT3,VT4 установлены на радиаторы площадью 50 см2.
Trafo sargısı TR1, TR2:
TR1 için veriler , her dört sargının her biri 50 tur 0.5 mm
TR2 tel içerir, Sargı 1 0.8 mm 110 tur tel ile sarılır. Sargı 3, 12 tur 0,8 mm tel içerir. Sargı 2, gerekli ikincil besleme voltajına bağlı olarak sarılır ve 1 dönüş ile 2 volt arasındaki orandan hesaplanır. Çıkış bir voltaj katlayıcı olduğu için.
Radyo Elemanları Listesi
| tayin | tip | Nominal değer | sayı | düşünce | mağaza | Мой блокнот |
|---|---|---|---|---|---|---|
| PWM denetleyici | TL494 | 1 | Kaynak Arama | |||
| VT1, VT2 | Mosfet transistör | IRFZ34 | 2 | Kaynak Arama | ||
| VT3, VT4 | Mosfet transistör | IRFP460 | 2 | Kaynak Arama | ||
| VD1 | Zener diyot | D815D | 1 | Kaynak Arama | ||
| VD2 | diyot | 1 | Kaynak Arama | |||
| VD3, VD4 | Schottky diyot | MBR4045PT | 2 | Kaynak Arama | ||
| VDS1 | Diyot köprüsü | 1 | Kaynak Arama | |||
| C1- | kondansatör | 4,7 nF | 1 | Kaynak Arama | ||
| C2- | Elektrolitik kapasitör | 100 μF 16 V | 1 | Kaynak Arama | ||
| C3, C4 | Elektrolitik kapasitör | 330 uF 200 V | 2 | Kaynak Arama | ||
| C5 | kondansatör | 1 uF 250V | 1 | Kaynak Arama | ||
| C6- | Elektrolitik kapasitör | 100 μF 25 V | 1 | Kaynak Arama | ||
| C7 | kondansatör | 100 nF | 1 | Kaynak Arama | ||
| C8 | Elektrolitik kapasitör | 100 uF 450 V | 1 | Kaynak Arama | ||
| C9, C10 | Elektrolitik kapasitör | 1000 uF 100 V | 2 | Kaynak Arama | ||
| R1, R2 | rezistans | 68 ohm | 2 | 0,5 watt | Kaynak Arama | |
| R3 | rezistans | 10 kOhm | 1 | Kaynak Arama | ||
| R4, R5 | rezistans | 36 ohm | 2 | 0,5 watt | Kaynak Arama | |
| R6, R7 | rezistans | 1 ohm | 2 | 2 watt | Kaynak Arama | |
| sigorta | 2 A | 1 | Kaynak Arama | |||
| TR1 | transformatör | 1 | Kaynak Arama | |||
| TR2 | transformatör | 1 | Kaynak Arama | |||
Ekli Dosyalar:
- pitanie_5-165.lay (26 Kb)









Sol elini
Yayınlayan: 2007







Yorumlar (33)
|
Topladım ( 0 ) |
Abone
Для добавления Вашей сборки необходима регистрация
PS: Ben kendim yapmak için yeterli değilim.
Deşarj dirençlerinde ısı dağılımı - devre daha doğru olabilir.
BP ATX zaten kullanmak için 3 adet (boyut, şekil, bir boşluk var)
По формуле 1,1/(RC) получаем 23,4кГц.Это общая частота задающего генератора. Но так как на вывод 13 подан плюс с вывода 14, то на выходе МС импульсы будут чередоваться. Такой режим используют в двухтактных ИИП. В связи с этим частота ИП будет в 2 раза ниже- 11,7кГц. А это уже звуковой диапазон =)
Выходник я мотал на двух сердечниках от строчника 3 усцт, но хватило бы и одного. На 220 тоже LC фильтр надо, а то помехами засыпет. И хороший экран с заземлением после всего сказанного, он будет работать изумительно, не просаживаться под нагрузкой и давать такое напряжение какое надо .
P.S. Три месяца потратил пока до ума всё довёл.
P.S. Три месяца потратил пока до ума всё довёл.
У меня есть транс от ТВС110 ЛА, какую мощность снего можно выдавить при 50кГц и какое число витков надо на сеть и +-35В вторички???
1. Печатка есть, а расположение деталей нет, всё наугад подключать что ли?
2. Какие габариты транса нужны то? Из железа или фирита?
Прошу ответить, а то не смогу собрать.
Если да, то какая у них цоколёвка?
Я вот например вешал ГДТ сразу на микруху, ставил драйверок на выходе ГДТ на транзисторе кт315 и двух кд522. В результате идеальные фронты на частотах вплоть до 400 килогерц (работал на 90 килогерц), ключи ирф740.
И всему этому делу хватало питания без самозапитки от гасящего 1.6мкф конденсатора. Один минус был - КЗ гдт-микруха в момент пуска до срабатывания триггера, оно может не дать включиться и привести к отключению по снижению напруги, ток питания через конденсатор не способен насмерть убить микросхему при этом кз. Времени не было и я сдал бп в эксплуатацию, не жаловались еще. Но все-таки я в дальнейших проектах переделал раскачку гдт на мостовую, дополнив выходы тл494 пнп транзисторами.
Исправлюсь немного. Смещения не от питания, а оказывается их вообще нет! А должны быть на крайняк 2 15 13 14 соединены